您好,欢迎来到黑龙江省林业卫生学校
设为首页
|
加入收藏
网站首页
学校概况
学校领导
办学理念
党建工作
教育教学
教研督导
师资力量
教研成果
学生活动
语言文字工作
首页
>
学生专区
>
教研督导
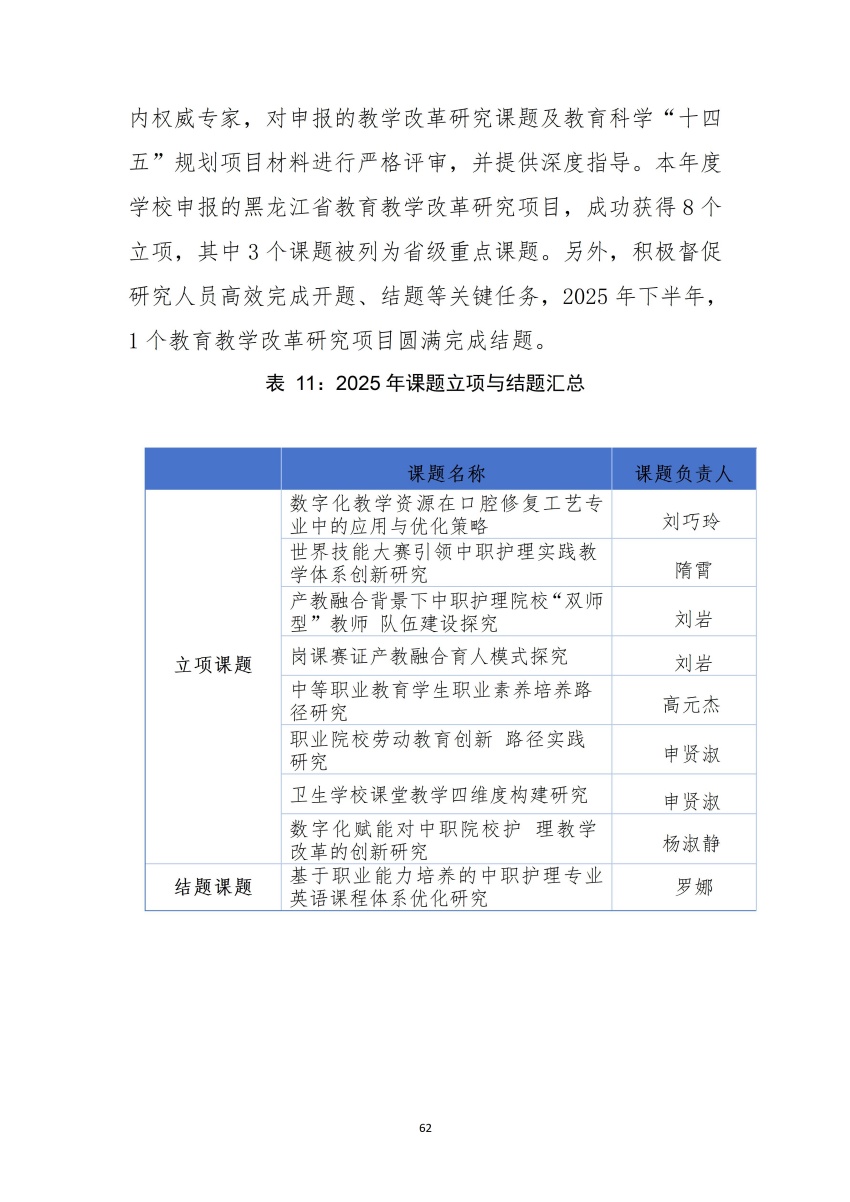
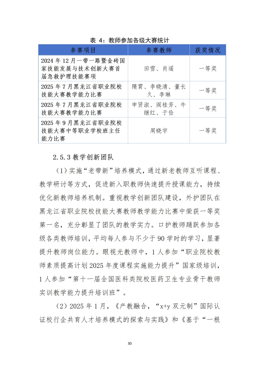
黑龙江省林业卫生学校2025年度质量报告
发布日期:2025-12-11 10:16:46 作者:
版权所有 © 2007-2008 www.hljlywx.com.All 黑龙江省林业卫生学校
黑ICP备06001636号-1
学校地址:黑龙江省佳木斯市中山路育林街七号